專注企業債務紓困與價值重組的實戰筆記?服務銀行、AMC、政府平臺及民營企業?涅槃貸 3.0 開創踐行者?以 “鐵算盤、鐵賬本、鐵規章” 重塑信用。
作者:陳健民、季唐源
來源:金融法律服務(ID:jamiefaith)
題 記
最近幾年,涉及上市公司、金融證券案件頻發。輕則行政處罰,禁止市場準入;重則涉及刑事處罰,萬千努力一朝幻滅。而隨著國家對于金融證券市場的監管力度加強、金融證券市場開放力度加大、以及未來對標歐美金融證券市場的需要,國家對于規范金融證券市場、打擊違法犯罪活動的尺度也在逐步調整,曾經一些雖已立法但很少適用的“僵尸罪名”亦有逐漸復蘇的跡象。
陳健民律師于2015年便計劃將涉及金融證券市場、上市公司合規及其高管可能涉及的刑事罪名逐一整理解讀分析,卻一直因各種原因未能成文。自2019年12月起,陳健民律師團隊已啟動并實施該計劃,希望通過對一些典型性案例的分析,對金融證券市場合規及上市公司風控起到一定“揭開面紗”作用。
縮略語表

文獻引用
[1]鄧小剛:《誘騙投資者買賣證券罪客觀方面的特征》,《武漢市經濟管理干部學院學報》2005年第三期。
[2]中華人民共和國證券法釋義http://www.taiwan.cn/flfg/flshy/200804/t20080401_617130.htm
[3]上海市第一中級人民法院 (2019)滬01刑終260號龐某等詐騙罪刑事裁定書。
[4]湖北省孝感市中級人民法院(2019)鄂09刑終224號胡某某等詐騙罪刑事裁定書。
證券期貨市場是市場經濟的產物,按照市場經濟的要求,證券、期貨合約的發行與交易應當遵循公開、公平、公正和誠實信用的原則。而證券、期貨合約欺詐行為,違背了市場交易的基本原則,使其他投資者處于不利地位,極大地損害了他們的合法權益。在證券、期貨合約欺詐行為中,證券交易所、期貨交易所、證券公司、期貨經紀公司、證券業協會、期貨業協會或者證券期貨監督管理部門及其工作人員實施的誘騙投資者買賣證券的行為,具有更大的社會危害性,因為這些機構及其工作人員在獲取證券、期貨合約信息與了解交易情況方面,具有比一般人更方便、更快捷的優勢,而且公眾投資者對來源于他們的信息、有關交易情況的資料往往更為信任。因此,如果他們向投資者提供虛假信息或者不真實的交易記錄,更容易使投資者遭受重大損失。正因為如此,各國都對這類破壞證券、期貨合約管理秩序、嚴重侵犯投資者合法權益的行為予以嚴厲的制裁。
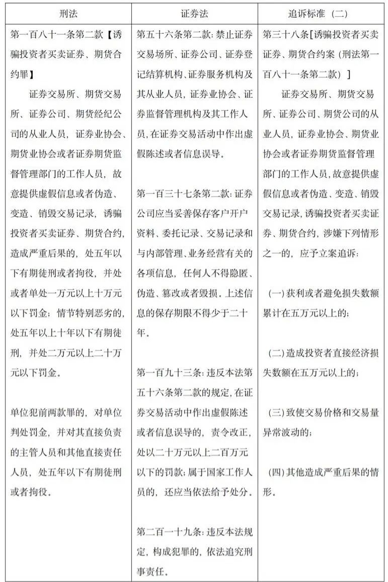
第一部分 相關法律法規

第二部分 誘騙投資者買賣證券、期貨合約罪構成的逐條解析
一、關于本罪主體
本罪的主體范圍為特定主體,即證券交易所、期貨交易所、證券公司、期貨經紀公司的從業人員,證券業協會、期貨業協會或者證券期貨監督管理部門的工作人員以及上述單位。單位與自然人都可成為本罪的主體,單位犯前兩款罪的,對單位判處罰金,并對其直接負責的主管人員和其他直接責任人員處以刑罰。
在胡某某等詐騙案中,胡某某等使用公司統一下發的交易中心交易模擬系統模擬客戶端進行交易指導、發送利用模擬客戶端生成的虛假盈利截圖配合胡某某等的帶單,鼓動客戶加金、加倉及頻繁操作,當客戶盈利時誘導客戶止盈,當客戶虧損時讓客戶持倉,故意造成客戶巨額虧損并產生大量手續費。二審中胡某某辯護人提出其行為應定性為誘騙投資者買賣期貨合約罪,二審法院認為本案中公司不適于本罪的特殊主體,因此胡某某不符合誘騙投資者買賣期貨合約罪。
二、關于“提供虛假信息”
提供虛假信息的的對象是特定或不特定的投資者。由于行為人提供虛假信息的目的是誘騙投資者買賣證券、期貨合約,因而行為人當然是把虛假信息提供給投資者,而且既可能是向某特定的投資者提供,以引誘該投資者買賣證券,也可能是向不特定的人傳播,以引誘不特定的多數人買賣證券。如果行為人把虛假信息提供給非投資者,而行為人明知該非投資者即將入市,或者可能入市而將虛假信息提供給他,或者明知該非投資者可能將行為人提供的虛假信息再提供給其他特定或不特定的投資者,那么行為人的行為仍然構成誘騙投資者買賣證券、期貨合約罪;如果行為人誤認為該非投資者是證券期貨投資者而向其提供虛假信息以引誘其買賣證券,而該非投資者并不想入市、實際上也并未入市,則行為人的行為在理論上可以構成誘騙投資者買賣證券、期貨合約罪的未遂,因為此時行為人主觀上有誘騙他人交易的故意,客觀上也有故意提供虛假信息誘騙他人交易的行為,只是由于認識錯誤使得行為人所針對的對象無法完成犯罪,完全符合犯罪未遂的特征,屬于對象不能犯的未遂。
從提供虛假信息的方式上看,行為人既可以是主動提供,也可以是應投資者的要求被動提供。無論是主動提供還是被動提供,只要行為人是為誘騙投資者交易而提供,就屬于本罪中的“提供”。至于提供的具體形式,可以是當面口頭提供,也可以是不當面的書面或者是利用報紙、雜志、廣播、電視、互聯網等大眾傳媒提供;既可以是明示提供,也可以是暗示提供,但暗示提供應以接受者能明白其意思為前提;行為人提供虛假信息是有償還是無償,也在所不問。不過,如果行為人將虛假信息有償提供給他人,目的并不是誘騙投資者交易,而是想騙取投資者的信息費,則這時的“提供虛假信息”行為不構成誘騙投資者買賣證券、期貨合約罪,如果騙取的信息費數額較大,應構成詐騙罪。
所謂“虛假信息”,就是與事實不符的信息。作為誘騙投資者買賣證券、期貨合約罪中的虛假信息,應該具有如下特點:
第一、虛假信息是一種客觀事實,而不是主觀推測。如果行為人告知接受者其所提供的信息是自己推測的,即使客觀上與事實不符,或者行為人雖然沒有告知接受者其所提供的信息是自己推測的,但接受者知道該信息是行為人自己推測的,也不能認為是行為人提供了“虛假信息”。至于虛假信息的來源,既可以是行為人自己編造的,也可以是從其他人那里獲得的。在虛假信息是行為人自己編造的情況下,要將其與行為人的推測區分開來:所謂“推測”是指“根據已經知道的事實來想象不知道的事情”,所謂“編造”是指“憑想象創造”,換句話來說,推測具有一定的事實根據,而編造則沒有事實根據,完全憑空想象。只要行為人編造了虛假信息,并將其提供給投資者以誘騙投資者買賣證券,就屬于誘騙投資者買賣證券、期貨合約罪中的“提供虛假信息”,即使該信息在客觀上碰巧與真實的信息相符合,也不影響行為的性質。不過,如果行為人提供的自己編造的“虛假信息”客觀上與真實的信息一致,那么投資者據此買賣證券一般不會造成重大損失,故不會構成誘騙投資者買賣證券、期貨合約罪的完成形態。這里從另外一個側面也說明,行為人提供的信息是否屬于“虛假信息”,應以行為人的自認為標準,而不管該信息在客觀上是否真實,只要行為人自己認為所提供的信息是虛假信息,即可構成本罪的“提供虛假信息”。行為人提供主觀上認為虛假但客觀上真實的信息,理論上仍然可以成立誘騙投資者買賣證券、期貨合約罪的未遂;同樣的,如果行為人是從他處得到的信息,只要行為人自認為該信息是虛假信息而將其提供給投資者以引誘交易,即屬于本罪中的“提供虛假信息”,因此,可以得出這樣的結論:如果行為人誤認為從他處得來的信息是真實信息,即使后來證實該信息是虛假的,那么行為人的行為不構成誘騙投資者買賣證券、期貨合約罪;如果行為人誤認為從他處獲取的真實信息是虛假信息而將其提供給他人以引誘其買賣證券,理論上仍可以構成誘騙投資者買賣證券、期貨合約罪(未遂)。
第二、虛假信息是可能影響交易價格的信息,即能夠影響投資者作出投資判斷的信息。一般來說,在成熟的交易市場中,證券價格主要由證券所涉公司的經營狀況決定,期貨合約價格主要由市場供求關系決定,投資者也主要是根據以上兩者來做出交易決策。但在我國,一方面市場起步較晚,投資者也不成熟;另一方面,我國政府為了規避純市場經濟的風險,會對交易市場進行干預,在這種情況下,國家的政治、經濟政策方面的信息也會影響到投資者的投資決策。因此,我們贊同這樣的觀點,本罪中的虛假信息應包括所有的能引起或者改變投資者作出投資判斷的信息,既包括有關證券所涉公司、期貨市場供求的信息,也包括國家政治、經濟政策方面的信息,只要這些信息能左右投資者的判斷。
在張某案中,法院認定事實如下:1997年10月,某市證券投資公司總經理張某聽到業內傳言,獲悉B機構欲投入巨額資金狂炒C上市公司的股票,認為這是一個擴大成交量,收取規定的傭金,完成全年利潤指標的好機會。張某明知該傳言可能失實,但卻責令公司大量交易員將此消息透露給一些在本營業部開戶的投資者。投資者聽到消息后大量購進C上市公司的股票,以期待價格上揚時拋出。然而B機構在對C上市公司進行認真考量后,認為C上市公司的新產品暫時無法克服技術障礙,決定放棄投入計劃,不久C上市公司公布了下半年報表,每股收益率與市場傳聞相差甚遠,其股票價格連續下跌,投資者損失慘重。
法院經審理認定某市證券投資公司犯誘騙投資者買賣證券罪,判處罰金50萬元 ,張某犯有誘騙投資者買賣證券罪,判處有期徒刑5年,并處罰金5萬元。
三、關于“偽造、變造、銷毀交易記錄”
交易記錄是證券、期貨合約交易的重要憑證,從中可以看出交易價格漲跌、走勢等情況,如果予以偽造、變造或者銷毀,便會誤導投資者交易,從而損害投資者的權益,因此我國證券法、刑法等都嚴禁偽造、變造、銷毀交易記錄。
所謂“偽造交易記錄”是指按照交易記錄的數據、樣式采取印刷、復印、描繪、拓印、石印等各種方法制作假的交易記錄以冒充真的交易記錄,或者向電腦系統輸入虛假的交易數據,以假充真,隱瞞真相,掩蓋違背客戶真實意愿交易的事實的行為。“偽造”包括兩種情況,即有形偽造和無形偽造,前者是指沒有制作權的人的偽造,后者是指有制作權的人的偽造,從偽造交易記錄的情況看,有權制作交易記錄的人為了誘騙投資者交易同樣可能偽造市場交易記錄,而且這種情況還更為普遍。
所謂“變造交易記錄”,是指在真實交易記錄的基礎上,通過剪接、拼湊、挖補、涂改等方法對真實的交易記錄進行加工,以改變其內容的行為,或者在電腦系統上刪改交易數據,改變證券交易記錄內容的行為。如改變客戶委托的時間、價格、數量,改變成交的時間、價格、數量等。變造交易記錄的主體同樣既包括無權制作交易記錄的人,也包括有權制作交易記錄的人。變造交易記錄與偽造交易記錄不同,變造交易記錄是對真實的交易記錄進行加工的行為,因此變造的交易記錄與變造前的交易記錄具有同一性,如果加工的程度導致其與真的交易記錄喪失這種同一性,則屬于偽造交易記錄。
所謂“銷毀交易記錄”是指將交易記錄予以毀滅的行為,如將電腦系統記錄的交易數據刪除,將紙質的交易記錄單據通過撕裂、火燒、水浸、丟失等方法加以毀滅等。
2013年10月至2014年3月,涂某某等5人操控“蔣某軍”等18個證券賬戶(以下簡稱賬戶組),采取盤中利用資金優勢連續買賣、在自己實際控制的賬戶間交易、虛假申報撤單、尾市拉抬等方式,大量交易特定股票,實際獲利19,731,643.71元,其中涂某某控制的其本人證券賬戶及“涂某某”、“王某紅”證券賬戶實際獲利5,784,005.04元。
證監會認定在涂某某等人違法實施中相關人員組織賬戶對倒、股吧薦股炒作及事后兩次銷毀電腦規避調查等校會交易記錄情形,能夠證明其主觀上具有人為影響股價誘騙投資者的欺詐意圖,也足以認識到其行為的操縱性、異常性及違法性。
依據依據《證券法》第二百零三條的規定,證監會決定對涂某某等十五人分別作出沒收違法所得、罰款等行政處罰。
行為人偽造、變造、毀滅交易記錄,是為了掩蓋、隱瞞某些可能影響投資者買賣證券的事實,以達到誘騙投資者違背其真實意愿交易的目的。這些行為人企圖隱瞞的事實通常包括:證券經營機構將自營業務與代理業務混合操作;證券經營機構違背客戶的指令為其買賣證券;證券經營機構不按國家有關規定和證券交易業務規則的規定處理證券買賣委托;證券經營機構不在規定的時間內向客戶提供證券買賣書面確認文件;證券登記、清算機構不按國家有關規定和本機構業務規則的規定辦理清算、交割、過戶、登記手續;證券登記、清算機構擅自將顧客委托保管的證券用于抵押;其他違背被代理人意志,損害其利益的行為。
四、關于“誘騙投資者買賣證券、期貨合約”
所謂誘騙投資者買賣證券、期貨合約,是指采取提供虛假信息或者偽造、變造、毀滅交易紀錄等方法對投資者進行欺騙、引誘、誤導,從而騙取投資者的信任使投資者交易的行為。認定誘騙投資者交易應當注意以下幾點:一是交易的決定是由投資者自己作出的;二是投資者的決定是因行為人的誘騙而做出的;三是該決定是違反投資者本來意志的;四是行為人是出于多賺取傭金還是處于好心的動機,在所不問。
需要加以注意的是,行為人誘騙投資者買賣的證券、期貨合約應是客觀存在的、依法發行的,如果該證券、期貨合約并非依法發行,而是行為人虛構或偽造的,那么行為人的行為就不構成誘騙投資者買賣證券、期貨合約罪,而可能構成詐騙罪。
在龐某某等詐騙案中,二審法院認為,即便XX公司在境外合法注冊并向龐某出具了經營授權許可,但該平臺在境內并未獲取從事期貨交易業務的資格,龐某等人提供的“倫敦金”交易也非境內許可交易的期貨合約,故相關行為不能以誘騙投資者買賣期貨合約罪予以評價。
五、關于“造成嚴重后果”
按照刑法的規定,成立本罪還必須造成嚴重后果。關于“嚴重后果”的標準,追訴標準(二)中作了明確的規定。依照該規定,證券交易所、期貨交易所、證券公司、期貨公司的從業人員,證券業協會、期貨業協會或者證券期貨監督管理部門的工作人員,故意提供虛假信息或者偽造、變造、銷毀交易記錄,誘騙投資者買賣證券、期貨合約,涉嫌下列情形之一的,應予立案追訴:
(一)獲利或者避免損失數額累計在五萬元以上的;
(二)造成投資者直接經濟損失數額在五萬元以上的;
(三)致使交易價格和交易量異常波動的;
(四)其他造成嚴重后果的情形。
這里的“直接經濟損失”,是指給投資者造成的直接財產減少的實際價值,不包括間接經濟損失,只要行為人的行為給投資者造成的直接經濟損失累計達到五萬元以上,就屬于造成“嚴重后果”,應當予以追訴。
這里的“致使交易價格和交易量異常波動”,主要是指行為人誘騙投資者交易的行為,造成證券、期貨合約價格和交易量反常的情形,至于具體標準,應當結合市場行情進行綜合分析認定。
這里的“其他嚴重后果”,是指“致使交易價格和交易量異常波動”以外的其他造成惡劣影響的行為,如,因行為人的誘騙行為而導致所涉公司、企業倒閉、破產的,給其他證券、期貨合約權利人造成重大損失的,嚴重影響黨和政府形象的,誘發社會上不安定因素的,等等。
總之,只有行為人的行為造成嚴重后果,才能構成本罪的完成形態。如果行為人的行為沒有造成嚴重后果,即使故意提供了虛假信息或者偽造、變造、銷毀了交易記錄,誘騙了投資者交易,也不能成立本罪的完成形態。
由于刑法規定構成誘騙投資者買賣證券、期貨合約罪必須造成嚴重后果,所以一般認為,如果行為人的行為沒有造成嚴重后果就不構成犯罪,當然也就不存在未完成形態。對此,筆者認為,如果行為人實施了“提供虛假信息或者偽造、變造、銷毀交易記錄,誘騙投資者買賣證券、期貨合約”行為,本來可能造成嚴重后果,但由于意志以外的原因沒有得逞的,完全符合犯罪未遂的特征,理論上是可以成立本罪的未遂。
第三部分 本罪與其它罪名的界分
誘騙投資者買賣證券、期貨合約罪與編造并傳播證券交易虛假信息罪、泄露內幕信息罪、詐騙罪等犯罪在客觀方面有些共同之處,因此有必要對他們進行區分,這樣才能正確認定誘騙投資者買賣證券、期貨合約罪。
一、與傳播證券交易虛假信息罪

二、與泄露內幕信息罪

三、與傳播證券交易虛假信息罪

注:文章為作者獨立觀點,不代表資產界立場。
題圖來自 Pexels,基于 CC0 協議
本文由“金融法律服務”投稿資產界,并經資產界編輯發布。版權歸原作者所有,未經授權,請勿轉載,謝謝!

金融法律服務 











